
公司简介
华锦阿美石油化工有限公司(HAPCO)由北方华锦化学工业集团有限公司、阿美海外有限公司、盘锦鑫诚实业集团有限责任公司共同出资设立,立足于满足国内市场对中高端产品和依赖进口产品的需求,以国家鼓励支持的化工新材料和高端精细化工产品为重点发展方向,正在推进精细化工及原料工程项目建设及生产准备工作。项目建设选址位于辽宁盘锦辽东湾国家级经济技术开发区,总投资837亿元,主要建设内容包括新建1500万吨/年炼油、165万吨/年乙烯、200万吨/年PX等32套生产装置及配套设施。项目投产后,预计年销售收入1000亿元,对促进辽宁乃至东北地区经济发展、振兴东北老工业基地具有积极的意义。
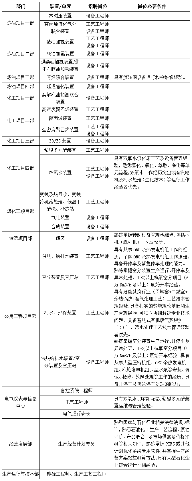
招聘岗位
根据公司发展和项目建设运营需要,现面向社会招聘以下岗位人员。
除上述岗位必要条件外,应聘人员还应满足以下资格条件:
1.精通石油化工装置工艺与生产管理知识,熟知石油化工安全生产相关法律法规和要求,具备HSE管理经验,具有大型炼化一体化项目原始开车经历者优先;
2.原则上工程师和专员岗位年龄不超过40周岁,全日制本科及以上学历,岗位对口相关专业,中级及以上职称或具备相应职业资格,须在对口岗位工作5年及以上;电气运行班长岗位年龄不超过40周岁,全日制大专及以上学历,电气专业毕业,初级及以上职称或高级工及以上技能等级,须在对口岗位工作5年及以上;
3.具有较强的组织能力、人际沟通能力、团队合作能力、语言文字表达能力,熟练使用办公软件;
4.具有较强的责任感和事业心,良好的职业道德和职业操守,身体健康。

薪酬待遇
公司提供有竞争力的薪酬,具体薪酬面议,依法享受社会保险和公积金等福利。
招聘方式
(一)报名方式
本次招聘通过邮箱报名,之前投过简历的无需重复投递,报名人员填写《社会招聘报名表》(见下方),将报名表(word和签字pdf版)、身份证(正反面)、学历学位证书、职称证书、技能等级证书等各类证明材料(pdf版)以压缩包附件形式发送至邮箱zhaopin@hapco.com.cn,邮件主题及压缩包文件名请注明“应聘部门+装置+岗位+姓名”。
本次招聘不接受现场、电话、信函等其他方式报名。本次招聘由公司组织实施,不委托第三方机构、不接受培训机构报名;任何组织、机构以及个人假借公司招聘为名进行的一切违法乱纪行为都与公司无关,请报名者谨防上当。
(二)招聘程序
总体按照简历筛选、选拔测评、拟定录用、入职体检、签订劳动合同等程序进行。
咨询电话:0427-6519268
咨询时间:工作日上午8:30-11:30 下午13:30-17:00
社会招聘报名表.doc