公司简介
华锦阿美石油化工有限公司(HAPCO)由北方华锦化学工业集团有限公司、阿美海外有限公司、盘锦鑫诚实业集团有限责任公司共同出资设立,立足于满足国内市场对中高端产品和依赖进口产品的需求,以国家鼓励支持的化工新材料和高端精细化工产品为重点发展方向,正在推进精细化工及原料工程项目建设及生产准备工作。项目建设选址位于辽宁盘锦辽东湾国家级经济技术开发区,总投资837亿元,主要建设内容包括新建1500万吨/年炼油、165万吨/年乙烯、200万吨/年PX等32套生产装置及配套设施。项目投产后,预计年销售收入1000亿元,对促进辽宁乃至东北地区经济发展、振兴东北老工业基地具有积极的意义。
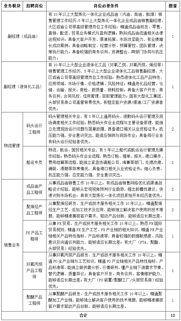
招聘岗位
为满足公司营销需求,充实销售团队力量,提升市场拓展能力,现面向社会公开招聘销售物流中心人员。

(详情点击上面图片)
除上述岗位必要条件外,应聘人员还应满足以下资格条件:
1.副经理岗位:原则上年龄不超过45周岁,全日制本科及以上学历,石油化工或市场营销专业优先,工作经验丰富及有突出业绩的可适当放宽年龄和学历要求;物流管理模块岗位:原则上年龄不超过45周岁,全日制大专及以上学历,具备良好的英语读写能力者优先;销售业务模块岗位:原则上年龄不超过45周岁,全日制本科及以上学历,具备良好的英语读写能力者优先。
2.具有较强的组织能力、人际沟通能力、团队合作能力、语言文字表达能力。
3.具有较强的责任感和事业心,身体健康;具有良好的职业道德和职业操守,严格遵守廉洁自律要求,无重大安全事故、违纪违法、失信记录。
薪酬待遇
公司提供有竞争力的薪酬,具体薪酬面议,依法享受社会保险和公积金等福利。
招聘方式
(一)报名方式本次招聘通过邮箱报名,报名人员填写《社会招聘报名表》(见下方),将报名表(word和签字pdf版)、身份证(正反面)、学历学位证书、职称证书、技能等级证书等各类证明材料(pdf版)以压缩包附件形式发送至邮箱zhaopin@hapco.com.cn,邮件主题及压缩包文件名请注明“应聘业务模块+岗位+姓名”。
本次招聘不接受现场、电话、信函等其他方式报名。本次招聘由公司组织实施,不委托第三方机构、不接受培训机构报名;任何组织、机构以及个人假借公司招聘为名进行的一切违法乱纪行为都与公司无关,请报名者谨防上当。
(二)招聘程序总体按照简历筛选、选拔测评、拟定录用、入职体检、签订劳动合同等程序进行。咨询电话:0427-6519268
咨询时间:工作日上午8:30-11:30 下午13:30-17:00
社会招聘报名表.doc